Napredak u razvoju ruskog reaktoru hlađenog rastopljenim solima
Prva faza projektovanja prototipa reaktora sa rastopljenom solju je završena, saopštila je ruska državna nuklearna korporacija Rosatom a javlja ruski AtomInfo

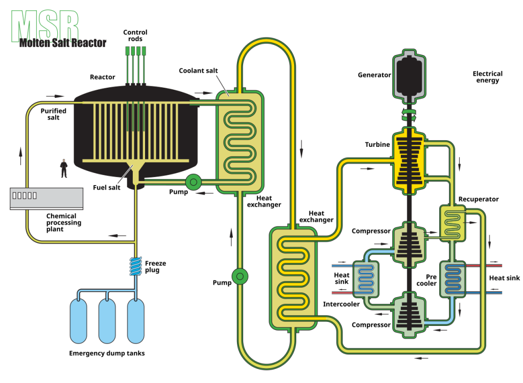
Pravljenje ovog istraživačkog reaktora sa rastopljenim solju je u toku u Rudarsko-hemijskom kombinatu (RHK) u Železnogorsku od 2020. godine, a naučno rukovođenje sprovodi Nacionalni istraživački centar Kurčatovskog instituta.
Doduše, upućujemo da je World Nuclear News propustio i da precizira da se radi o takozvanom IZhSR (Issledovatelskovo Zhidko Solevovo Reaktora) reaktoru, ali jeste precizirao da je jedna od velikih tehnoloških prednosti ovih reaktora sposobnost korišćenja aktanoida (elemenata težih od uranijuma: aktinijum, torijum, protaktinijum, uranijum, neptunijum, plutonijum, americijum, kirijum, berklijum, kalifornijum, ajnštajnijum, fermijum, mendeljevijum, nobelijum i lorencijum) kao goriva. Aktanoidi, inače, se ne mogu naći u prirodi i nastaju isključivo kao jedan od proizvoda fisije u reaktorima i u pitanju su radioktivni elementi. Oni takođe predstavljaju, zbog obično izuzetno dugih perioda poluraspada, i najveći problem u istrošenom nuklearnom gorivu. Ukoliko bi se razvili reaktori koji bi ove aktanoide koristili kao gorivo, to bi u ogromnoj meri smanjilo količinu takozvanog nuklearnog otpada.
Kao ostale prednosti reaktora sa istopljenim solima se izdvajaju kapacitet za pasivno hlađenje; nešto jednostavnija konstrukcija (jer reaktorske posude ne moraju da se dizajniraju da izdrže ogromne pritiske kao na primer reaktori sa vodom pod pritiskom ili reaktori sa ključalom vodom).
Sa druge strane, ovi reaktori imaju i neke “minuse”, kao što je nužno daljinsko upravljanje (jer su radionukleidi rastopljeni u soli), niži rasplodni koeficient ukoliko se dizaniraju kao rasplodni reaktori (breeder reactors), povećani rizik od korozije i slično.
Izvor: Atominfo, World Nuclear News
S.A.
